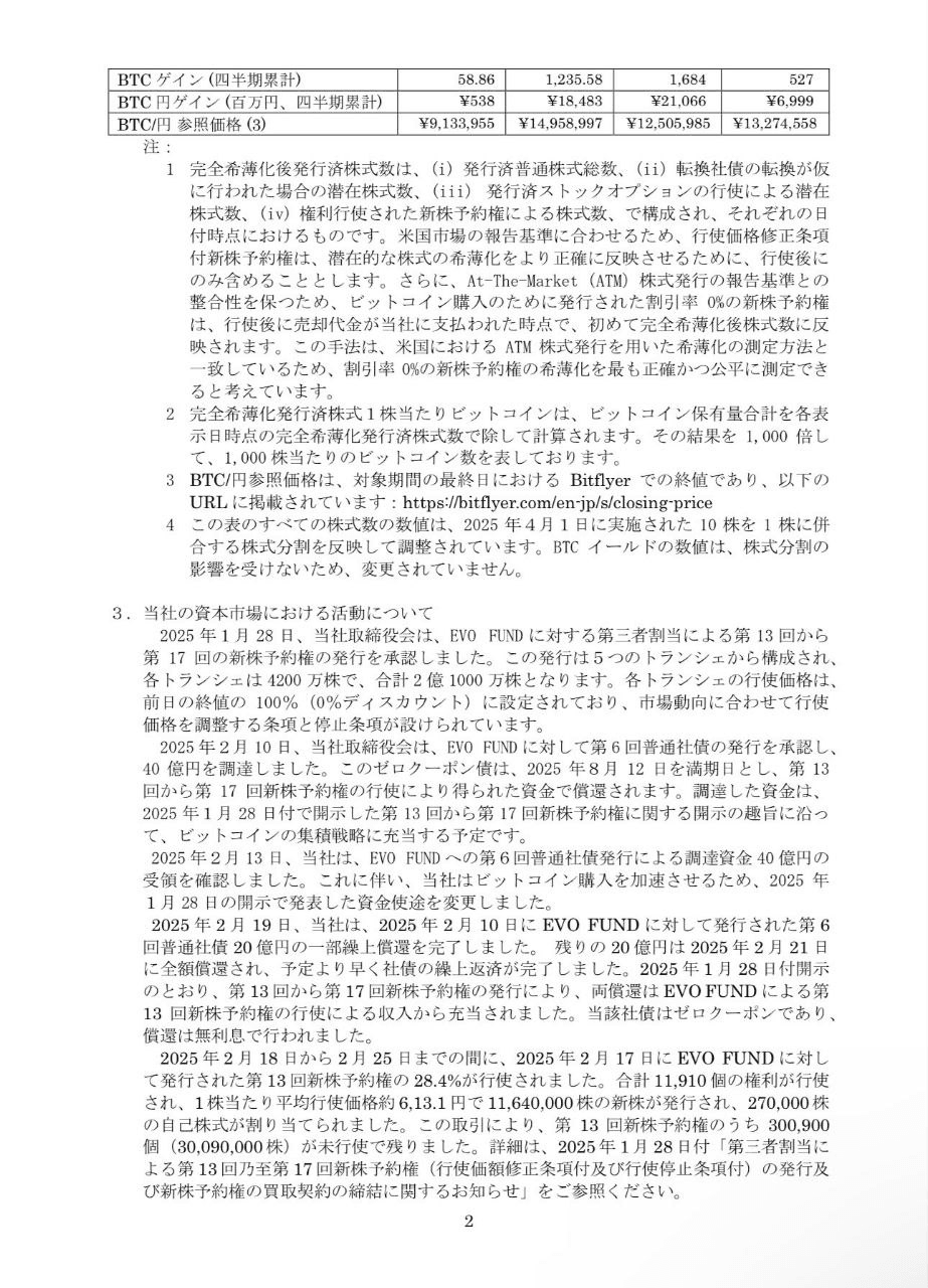
텔레그램 채널 주요 소식 모아보기
넘쳐나는 크립토 뉴스! 양질의 컨텐츠만 큐레이션해서 보여드려요.
BITMAN X는 암호화폐와 관련된 데이터들을 취합 및 제공하는 정보 서비스이며 이용자의 투자 의사결정에 대해 어떠한 책임도 지지 않습니다.
광고 문의
teleg
  • 전체보기
  • 뉴스/정보
  • 현물/선물트레이딩
  • 에어드랍/이벤트
  • 상장관련
viewCount1
7달 전
coinkcgchannel/63947/6073174836076725792
목록으로 돌아가기텔레그램 링크 바로가기
이전 - 🗞 메타플래닛, 145 BTC 추매...총 5,000...다음 - 일본 상장사 메타플래닛이 비트코인 145 BTC 추가 ...
coinkcgchannel/1811555951085463520
케이씨지(Korea Coin Group Channel) 코인/가상자산
@coinkcgchannel
텔레그램 그룹(채팅방) @coinkcg 블로그 https://blog.naver.com/arnoldpalmer 카톡 실명방 (비밀번호 880506) https://open.kakao.com/o/grdGnwC 카톡 익명방(비밀번호 880506) https://open.kakao.com/o/gb67Liy 문의 @arnold33 #방부자 #암호화폐 #가상화폐 #디지털자산 #가상자산 #코인 #비트코인 #bitcoin #btc
최근포스팅
바이비트가 100개 이상의 암호화폐 거래 페어를 제공하며 영국 시장에 다시 돌아왔습니다. https://x.com/i/status/2001948292532330945
viewCount3719
1시간 전
빗썸 공지 에이피엠 코인(APM) 거래지원 종료
viewCount3934
3시간 전
현대그룹 종로 사옥 폭발물 설치 협박 메일… 경찰 출동 '13비트코인을 주지 않으면 11시30분께 종로구 현대그룹 사옥을 폭파하겠다'는 협박 https://www.moneys.co.kr/article/2025121915353193841
viewCount3865
4시간 전